

Battle Robot Yackermann is a combat robot using Ackermann steering with multiple autonomous functions. It won the championship in the capstone competition for MEAM 5100: Design of Mechatronic Systems at the University of Pennsylvania.
Yackermann
Yackermann
Yackermann
Yackermann
Yackermann
Yackermann



ARCHITECTURE
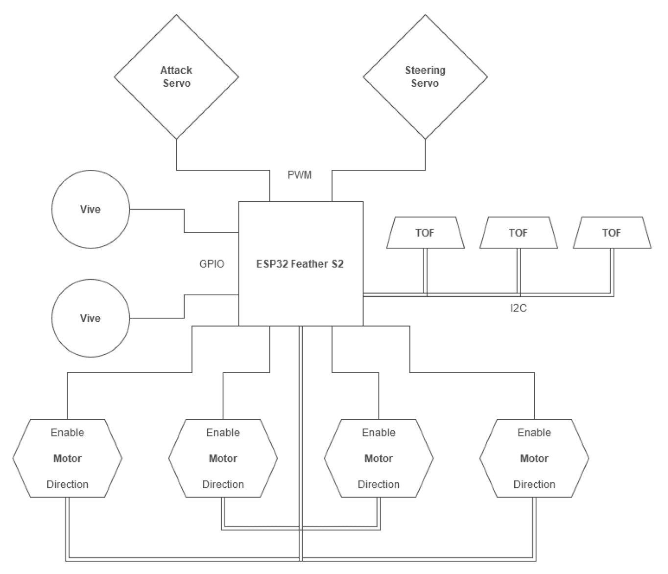
Battle Robot “Yackermann” is an Ackermann-steered combat robot built around an ESP32 Feather S2. Global pose comes from the Vive Lighthouse system (custom TLV272 analog front-end), while three VL53L0X ToF sensors on I²C provide short-range obstacle/opponent detection.
A MG996R steering servo sets the front-wheel angle; traction is delivered by DC motors driven through dual SN754410 H-bridges with PWM, and a second servo actuates the weapon. Dual 2S (7.4 V) power rails isolate motor and servo domains, with LM7805 regulation for 5V logic rail and ground.
The result is a compact, fast control loop—global tracking + local sensing → ESP32 planning → steering/weapon + H-bridge drive—optimized for autonomous combat maneuvers.
OVERVIEW

The frame and the front/rear shields were 3D-printed, and the connectors use LEGO-style modular joints. The dual-layer tires are tightly fastened with connectors to improve traction and stability.
The roof mounts the Vive sensors and the weapon.
A fully soldered, four-board perfboard stack houses all electronics, and the batteries are placed low in the chassis to lower the center of gravity.
HARDWARE





The arena map was digitized and stored. When needed, we use the ESP32’s Wi-Fi capability to communicate with Yackermann via a custom web UI we built.
After a command is issued, the program resolves the input vector and computes the steering angle and speed.
Figure: Our team debugging the map files
CONTROLLING


Yackermann’s highly integrated, compact architecture with a multi-battery power design made it the smallest yet fastest in the competition.

